Agricultura Regenerativa
25/03/26
Más allá el volumen: Cómo se mide hoy el riesgo de los fitosanitarios
Un estudio internacional propone un nuevo indicador para medir no sólo cuánto se usa, sino qué presión ejerce la agricultura sobre los ecosistemas, y ubica a Argentina en un lugar clave del escenario global.Por Aapresid.
Durante décadas, el debate sobre fitosanitarios giró en torno al volumen aplicado: toneladas por año, litros por hectárea. Sin embargo, un trabajo publicado recientemente en la prestigiosa revista Science propone un cambio de enfoque.
El estudio, liderado por investigadores del Institute for Environmental Sciences de Alemania, desarrolló una métrica global -Total Applied Toxicity (TAT)- para estimar la presión toxicológica potencial sobre los ecosistemas, integrando cantidad aplicada, toxicidad específica y umbrales regulatorios armonizados.
El análisis llevado a cabo por Wolfram et al. (2026) abarcó 625 principios activos en 65 países, entre ellos Argentina, que representan cerca del 80% de la superficie agrícola mundial, para el período 2013–2019. El resultado no solo ofrece una fotografía global, sino que redefine cómo debería medirse el impacto ambiental de la protección vegetal.
Del volumen al riesgo potencial
En diciembre de 2022, durante la COP15 del Convenio sobre la Diversidad Biológica, los países adoptaron el Marco Mundial de Biodiversidad de Kunming-Montreal, que establece entre sus metas reducir en al menos 50% el riesgo global asociado a productos químicos agrícolas hacia 2030. El indicador TAT fue posteriormente reconocido como herramienta técnica para monitorear ese objetivo.
Más allá de la discusión técnica, es claro que el comercio agrícola global avanzará hacia métricas comparables de riesgo ambiental. No se trata solo de producir más, sino de demostrar cómo se produce. El indicador TAT combina tres dimensiones: la cantidad aplicada de cada principio activo por país, su toxicidad para distintos grupos biológicos (peces, artrópodos terrestres, polinizadores, organismos del suelo, plantas y vertebrados) y los umbrales regulatorios establecidos por siete agencias internacionales.
A diferencia de los enfoques tradicionales, el TAT no mide daño observado en campo, sino presión toxicológica potencial. Es decir, permite comparar países y cultivos bajo una metodología uniforme, independientemente de diferencias regulatorias locales.
Qué muestran los resultados globales
Entre 2013 y 2019, la toxicidad aplicada aumentó para la mayoría de los grupos biológicos evaluados: un 42,9% en insectos y artrópodos terrestres y un 30,8% en organismos del suelo. También se registraron incrementos en peces, mientras que sólo se observaron descensos en plantas acuáticas y vertebrados terrestres.
Este aumento no responde exclusivamente a mayores volúmenes. A nivel global, el uso ronda hoy los 4 millones de toneladas anuales -casi el doble que en los años noventa-, pero además la resistencia de plagas impulsa el desarrollo y adopción de moléculas más potentes. El TAT captura esa doble dinámica; aun sin dispararse el volumen, una mayor potencia toxicológica puede elevar la presión ambiental total.
El estudio también muestra que la toxicidad se concentra en pocos actores. En cada país, alrededor de 20 principios activos explican más del 90% del TAT nacional. A escala global, seis grandes grupos de cultivos –frutas, hortalizas, maíz, soja, arroz y otros cereales– explican entre el 76% y el 83% del total. Cuatro países –China, Brasil, Estados Unidos e India– concentran entre el 53% y el 68% de la toxicidad aplicada global.
Además, el estudio advierte sobre un problema estructural: la calidad y disponibilidad de datos a nivel global sigue siendo limitada. Para monitorear seriamente las metas 2030, los países necesitarán sistemas estadísticos más robustos y transparentes.

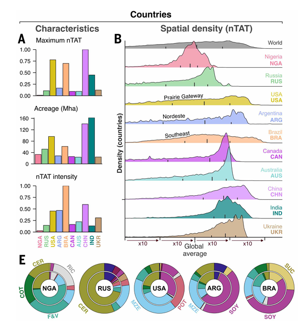
Figura 1. (A) Intensidad máxima de toxicidad aplicada en los 10 países con mayor superficie agrícola. (B) Cómo se distribuye espacialmente dentro de esos países.(E) Peso de cada cultivo en la toxicidad total nacional y en la superficie sembrada de los países con mayor TAT. En todos los gráficos, Argentina aparece en celeste. Fuente: Wolfram et al. (2026).
Argentina en el escenario global
El trabajo ubica a Argentina entre los países con mayor intensidad de TAT por unidad de superficie agrícola, junto con Brasil, China, Estados Unidos y Ucrania. El análisis espacial identifica concentraciones relevantes en el nordeste argentino y señala que cultivos como maíz y papa realizan aportes significativos al indicador nacional, aun cuando su participación en el área total no sea equivalente a ese peso toxicológico. En el caso de la soja, el estudio muestra un aporte significativo al TAT nacional, asociado principalmente a su escala productiva y perfil de principios activos utilizados.
Estos resultados coinciden con informes locales del INTA, elaborados sobre la base de datos históricos, que muestran un crecimiento sostenido en el uso de fitosanitarios en las últimas dos décadas. Las cifras indican que se pasó de aproximadamente 151 millones de litros o kilogramos comercializados en 2002 a más de 373 millones en años recientes, con un promedio cercano a 8,3 litros o kilogramos por hectárea aplicada en sistemas extensivos.
Argentina es uno de los principales exportadores globales de soja, maíz y trigo, cultivos que concentran buena parte del uso mundial de fitosanitarios. Al mismo tiempo, opera en mercados con exigencias ambientales y de trazabilidad crecientes, especialmente en la Unión Europea. En este contexto, la competitividad futura no dependerá solo del rendimiento por hectárea, sino también del perfil de riesgo ambiental asociado a los sistemas productivos.
Manejo y estrategia, las variables decisivas
principios activos por alternativas de menor toxicidad, ampliar esquemas de menor intensidad química y mejorar la calidad y disponibilidad de datos nacionales.
Desde la perspectiva productiva, el Manejo Integrado de Plagas (MIP) aparece como la herramienta más concreta y disponible. Basado en monitoreo, umbrales de daño económico, rotación de modos de acción, diversificación de cultivos e integración de herramientas químicas y no químicas, permite reducir presión toxicológica sin resignar productividad.
Reducir aplicaciones innecesarias y aumentar su eficiencia, evitar repeticiones sistemáticas de principios activos e incorporar control biológico y ajustar decisiones a información técnica no es solo una práctica agronómica responsable: es una estrategia de sustentabilidad productiva y de posicionamiento internacional.
La discusión global ya no se limita a cuánto se aplica. La pregunta es bajo qué lógica de manejo agronómico y con qué impacto acumulado sobre el sistema. En ese terreno, la agronomía tiene un papel central.
Bibliografía consultada
Montoya, J., López, S. N., Salvagiotti, F., Mitidieri, M., Cid, R., Sasal, C., Martens, S., Carrancio, L., Aparicio, V., Acciaresi, H., Papa, J. C., Vigna, M., Volante, J., Irurueta, M., Trumper, E. (). Los productos fitosanitarios en los sistemas productivos de la Argentina. Una mirada desde el INTA. INTA Ediciones. Link
Wolfram, J., Bussen, D., Bub, S., Petschick, L. L., Herrmann, L. Z., Schulz, R. (2026). Increasing applied pesticide toxicity trends counteract the global reduction target to safeguard iodiversity. Science, 391(6785), 616-621. Link
Por Aapresid.
Compartir